Instance Verification Kit (IVK)

mutex lock @ [4806+29+/linux-3.19-rc1/drivers/gpu/drm/radeon/radeon_ring.c]
Instance Signature: ring_lock

The Matching Pair Graph:


Function Name
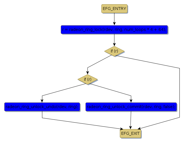
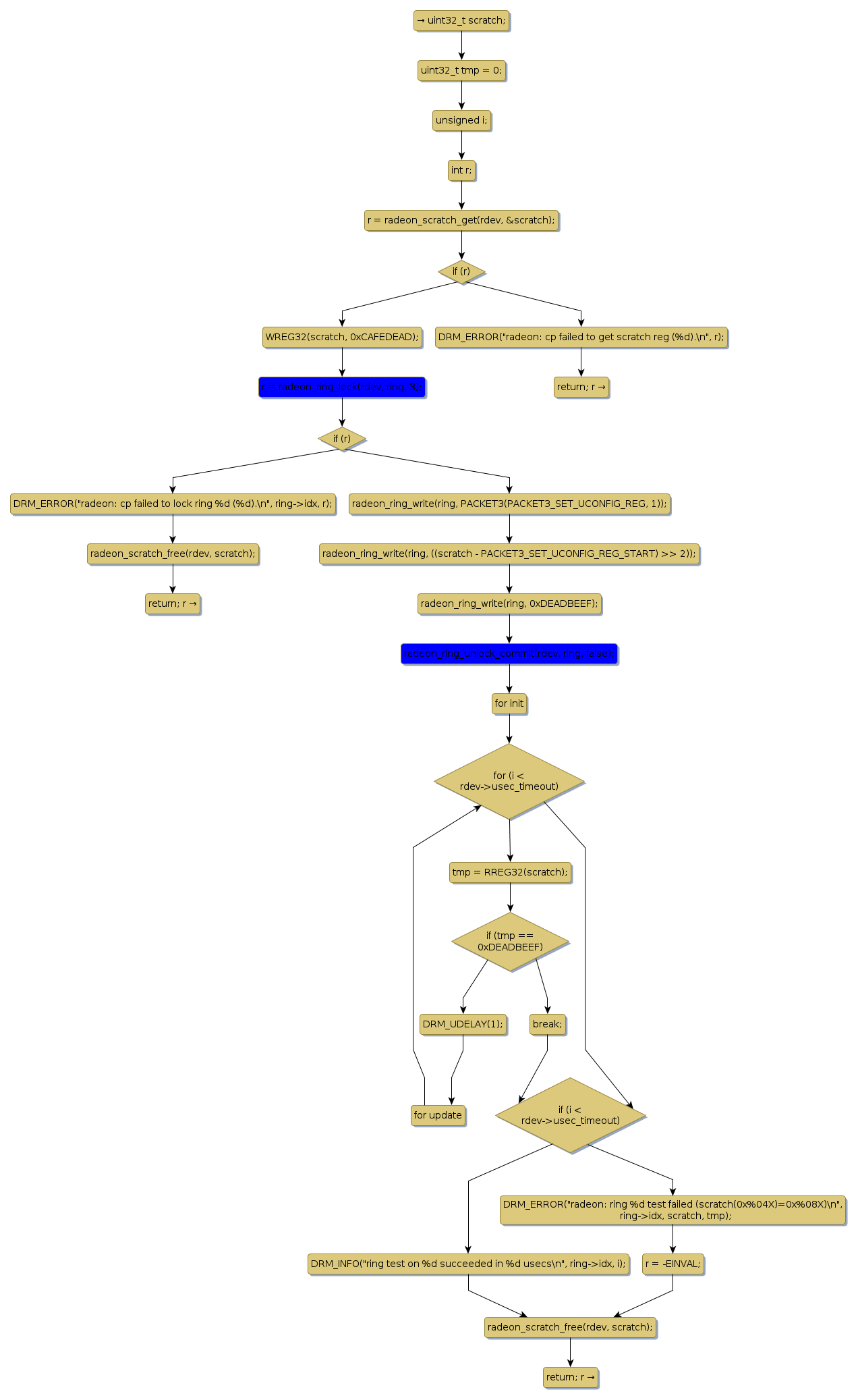
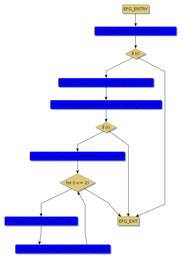
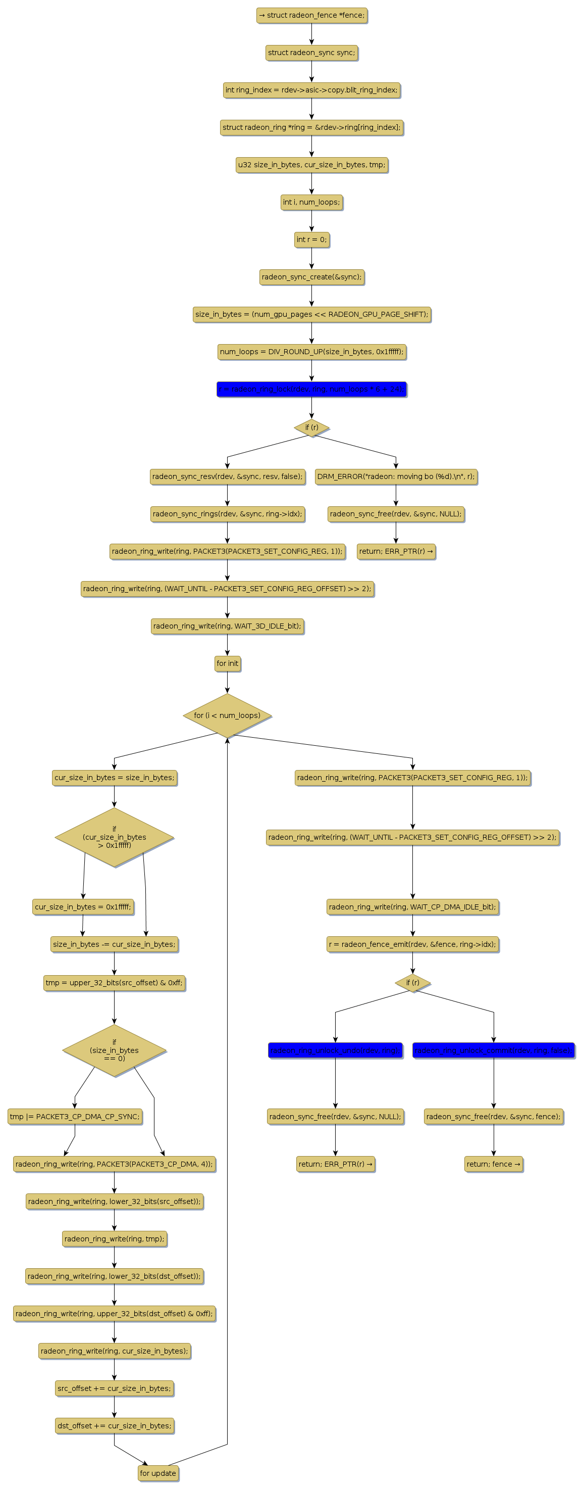
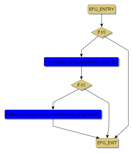
Control Flow Graph (CFG)
Events Flow Graph (EFG)
Source Correspondence
cayman_cp_start [44874+15+/linux-3.19-rc1/drivers/gpu/drm/radeon/ni.c]
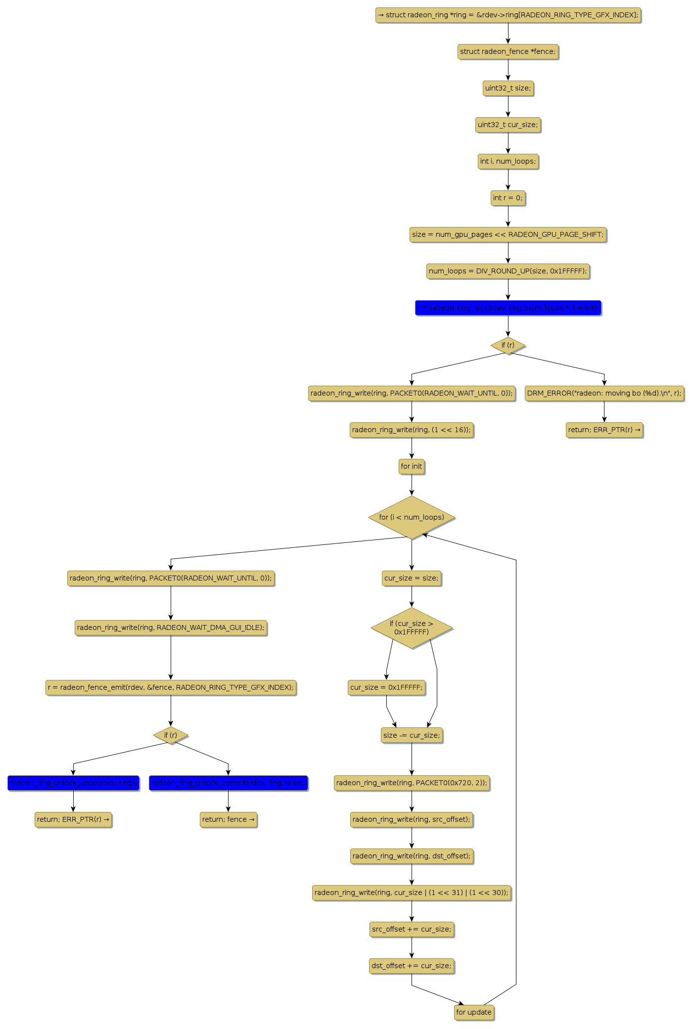
cik_copy_cpdma [121250+14+/linux-3.19-rc1/drivers/gpu/drm/radeon/cik.c]
cik_copy_dma [15442+12+/linux-3.19-rc1/drivers/gpu/drm/radeon/cik_sdma.c]
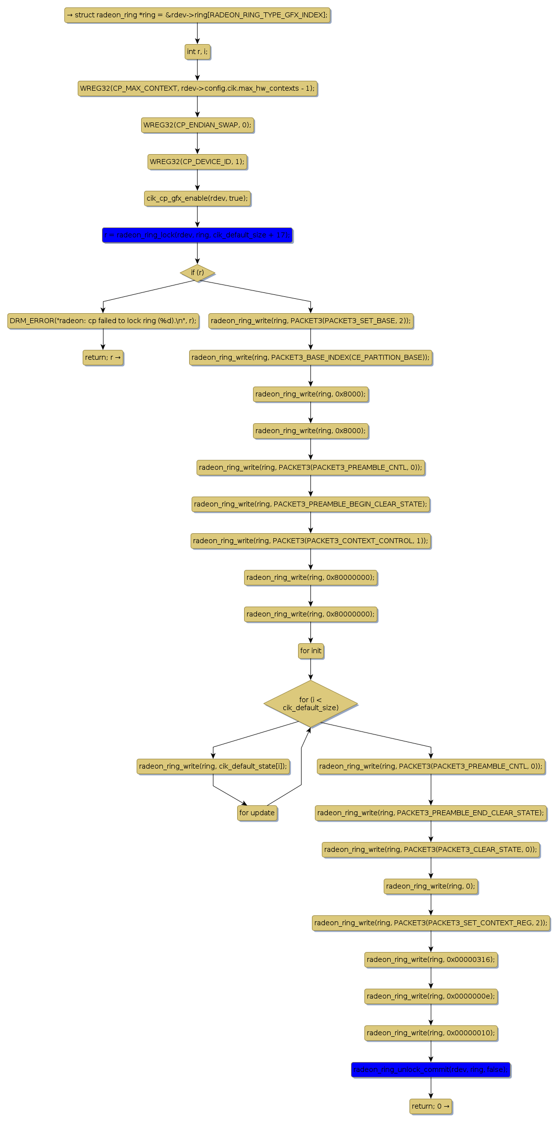
cik_cp_gfx_start [131148+16+/linux-3.19-rc1/drivers/gpu/drm/radeon/cik.c]
cik_ring_test [115836+13+/linux-3.19-rc1/drivers/gpu/drm/radeon/cik.c]
cik_sdma_ring_test [17451+18+/linux-3.19-rc1/drivers/gpu/drm/radeon/cik_sdma.c]
evergreen_copy_dma [3873+18+/linux-3.19-rc1/drivers/gpu/drm/radeon/evergreen_dma.c]
evergreen_cp_start [87271+18+/linux-3.19-rc1/drivers/gpu/drm/radeon/evergreen.c]
r100_copy_blit [25774+14+/linux-3.19-rc1/drivers/gpu/drm/radeon/r100.c]
r100_ring_start [28495+15+/linux-3.19-rc1/drivers/gpu/drm/radeon/r100.c]
r100_ring_test [105653+14+/linux-3.19-rc1/drivers/gpu/drm/radeon/r100.c]
r200_copy_dma [2541+13+/linux-3.19-rc1/drivers/gpu/drm/radeon/r200.c]
r300_ring_start [7331+15+/linux-3.19-rc1/drivers/gpu/drm/radeon/r300.c]
r420_cp_errata_fini [7771+19+/linux-3.19-rc1/drivers/gpu/drm/radeon/r420.c]
r420_cp_errata_init [7134+19+/linux-3.19-rc1/drivers/gpu/drm/radeon/r420.c]
r600_copy_cpdma [90040+15+/linux-3.19-rc1/drivers/gpu/drm/radeon/r600.c]
r600_copy_dma [12077+13+/linux-3.19-rc1/drivers/gpu/drm/radeon/r600_dma.c]
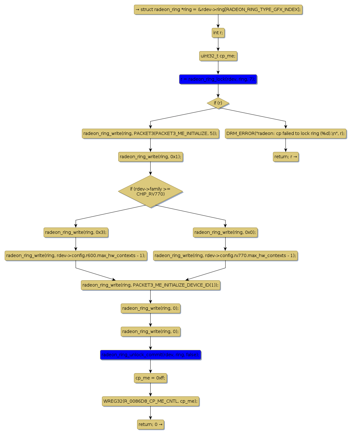
r600_cp_start [81680+13+/linux-3.19-rc1/drivers/gpu/drm/radeon/r600.c]
r600_dma_ring_test [6284+18+/linux-3.19-rc1/drivers/gpu/drm/radeon/r600_dma.c]
r600_ring_test [85225+14+/linux-3.19-rc1/drivers/gpu/drm/radeon/r600.c]
radeon_ib_schedule [4116+18+/linux-3.19-rc1/drivers/gpu/drm/radeon/radeon_ib.c]
radeon_ring_lock [4709+16+/linux-3.19-rc1/drivers/gpu/drm/radeon/radeon_ring.c]
radeon_ring_restore [10036+19+/linux-3.19-rc1/drivers/gpu/drm/radeon/radeon_ring.c]
radeon_ring_unlock_commit [6315+25+/linux-3.19-rc1/drivers/gpu/drm/radeon/radeon_ring.c]
radeon_ring_unlock_undo [6947+23+/linux-3.19-rc1/drivers/gpu/drm/radeon/radeon_ring.c]
radeon_test_create_and_emit_fence [7248+33+/linux-3.19-rc1/drivers/gpu/drm/radeon/radeon_test.c]
radeon_test_ring_sync2 [10651+22+/linux-3.19-rc1/drivers/gpu/drm/radeon/radeon_test.c]
radeon_test_ring_sync [8408+21+/linux-3.19-rc1/drivers/gpu/drm/radeon/radeon_test.c]
radeon_uvd_get_create_msg [15944+25+/linux-3.19-rc1/drivers/gpu/drm/radeon/radeon_uvd.c]
radeon_uvd_get_destroy_msg [16969+26+/linux-3.19-rc1/drivers/gpu/drm/radeon/radeon_uvd.c]
radeon_uvd_send_msg [15142+19+/linux-3.19-rc1/drivers/gpu/drm/radeon/radeon_uvd.c]
radeon_vce_get_create_msg [8313+25+/linux-3.19-rc1/drivers/gpu/drm/radeon/radeon_vce.c]
radeon_vce_get_destroy_msg [10176+26+/linux-3.19-rc1/drivers/gpu/drm/radeon/radeon_vce.c]
radeon_vce_ring_test [17612+20+/linux-3.19-rc1/drivers/gpu/drm/radeon/radeon_vce.c]
rv515_ring_start [2229+16+/linux-3.19-rc1/drivers/gpu/drm/radeon/rv515.c]
rv770_copy_dma [1667+14+/linux-3.19-rc1/drivers/gpu/drm/radeon/rv770_dma.c]
si_copy_dma [6763+11+/linux-3.19-rc1/drivers/gpu/drm/radeon/si_dma.c]
si_cp_start [111205+11+/linux-3.19-rc1/drivers/gpu/drm/radeon/si.c]
uvd_v1_0_init [4356+13+/linux-3.19-rc1/drivers/gpu/drm/radeon/uvd_v1_0.c]
uvd_v1_0_ring_test [10428+18+/linux-3.19-rc1/drivers/gpu/drm/radeon/uvd_v1_0.c]